褐藻寡糖—“公猪的福音”
近年来,种猪的研究不再局限于营养需求;更重要的是,繁殖性能和使用寿命问题已经受到更广泛的关注。优良的种公猪可以直接影响猪场的效益。因此,合理延长使用寿命对于养猪业生产具有重要的现实意义,如节省饲养成本、提高受胎率和产仔数、提高猪群稳定性等。种公猪的使用寿命是指从第一次交配到淘汰。一项研究表明,20世纪末公猪的平均使用寿命为20个月,21世纪初为24个月,在中国,大范围的研究数据为30个月。初但影响其使用寿命的因素较多,如品种、营养、环境等。这些因素导致精液质量变差、性欲下降,并最终死亡。
中国农业科学院北京畜牧兽医研究所动物营养学国家重点实验室张宏福团队在《Frontiers in Cellular and Infection Microbiology》(IF 5.7)上发表了题为“Alginate oligosaccharide extends the service lifespan by improving the sperm metabolome and gut microbiota in an aging Duroc boars model”的研究文章,揭示了褐藻寡糖(AOS)可以通过改善老年杜洛克公猪的精子代谢和肠道菌群来延长其使用寿命,周业勋博士为第一作者。
(注:该研究所用的褐藻寡糖是由我司青岛博智汇力生物科技有限公司提供)
研究结果:
1、AOS改善种公猪精液参数和血液睾酮含量
如图1A所示,杜洛克公猪(65月龄)被喂食AOS(10 mg/kg体重)63天。膳食补充AOS显著提高了精子活力(图1B;p<0.05)。同时,与CON组相比,精子畸形率显著降低(图1D;p<0.01)。相反,AOS组的精子活率显著高于CON组(图1F;p<0.001)。除此之外,精子浓度(图1C;p=0.2242)和精液体积(图1E;p=0.1527)在两组之间差异不显著。在基础日粮中添加AOS可以显著增加公猪血液中的睾酮含量(图1G;p<0.01)。

图1 AOS改善了老龄公猪的精液参数和血液睾酮含量。(一)研究设计。(B)精子活力。y轴代表细胞总数的百分比。x轴代表治疗(n = 9/组)。* p< 0.05。(C)精子浓度。y轴表示浓度。x轴代表治疗(n = 9/组)。p = 0.2242。(D)精子率异常。y轴代表异常细胞的百分比。x _-轴代表治疗(n = 9/组)。** p < 0.01。(E)精子量。y轴表示体积重量。x轴代表治疗(n = 9/组)。p = 0.1527。(F)精子有效性。y轴表示有效单元格的百分比。x轴代表治疗(n = 9/组)。*** p < 0.001。(G)血液睾酮含量。y轴代表睾酮水平。x _-轴代表治疗(n = 9/组)。
2、AOS改善公猪精子发生相关蛋白
为了解AOS如何延长杜洛克公猪的使用寿命,对精子质量和精子发生的蛋白质水平(CatSper 8、PKA、Bcl和Bcl-2相关的X蛋白)进行定量(图2A)。通过IHF染色,与CON组相比,AOS在蛋白质水平上,CatSper 8(图2B;p<0.001)和PKA(图2D;p<0.01)的阳性率显著增加。同时,AOS提高了Bcl(图2C;p=0.2830)和Bax(图2E;p=0.4329)蛋白水平,但差异不显著。

图2 AOS改善了衰老公猪精子发生相关的蛋白质。(A) Catsper 8、Bcl、BAX 和 PKA 的免疫荧光染色 (IHF)。(B) Catsper 8 阳性率。(C) Bcl 阳性率。(D) BAX 阳性率。(E) PKA 阳性率。数据表示为平均值±SEM。y轴表示阳性率的量。x轴代表治疗。(n = 9/组)
3、AOS改善公猪精子代谢物
LC/MS分析显示,AOS有益于精子代谢。首先,AOS可以显著增加某些不饱和脂肪酸和衍生物,如丁酰基肉毒碱(图3A;p<0.05)、丙酰基肉毒素(图3B;p<0.001)、肾上腺素(图3C;p<0.05)和4-三甲基氨基丁酸(图3F;p<0.001)。其次,AOS提高了精子的抗氧化性,如琥珀酸(图3D;p<0.05)。最后,AOS可显著减少公猪精子中与生殖功能相关的有害代谢物,如邻苯二甲酸二丁酯(图3E;p<0.05)。差异代谢物的参与的前10个代谢途径(图3G,H)分别为为:赖氨酸降解(p<0.01)、 GABAergic synapse(p<0.05)、氧化磷酸化(p<0.05)、柠檬酸盐循环(p<0.05)和cAMP信号通路(p<0.05)、胰高血糖素信号通路(p<0.05)、丙氨酸、天冬氨酸和谷氨酸代谢(p<0.05)、癌症中心碳代谢(p<0.05)、丙酮酸代谢(p<0.05)、硫代谢(p<0.05)。

图 3 AOS 改善了衰老公猪的精子代谢物。(A)精子丁酰肉碱水平。(B)精子丙酰肉碱水平。(C)精子肾上腺酸水平。(D)精子琥珀酸水平。(E)精子邻苯二甲酸二丁酯水平。(F)精子 4-三甲基铵丁酸水平。(G) KEGG代谢途径直方图(前10名);红色虚线表示p < 0.01,蓝色虚线表示p < 0.05。(H) KEGG 代谢途径气泡图(前 10 名)。数据表示为平均值±SEM。y轴表示相对量。这x轴代表治疗(n = 6/组)。
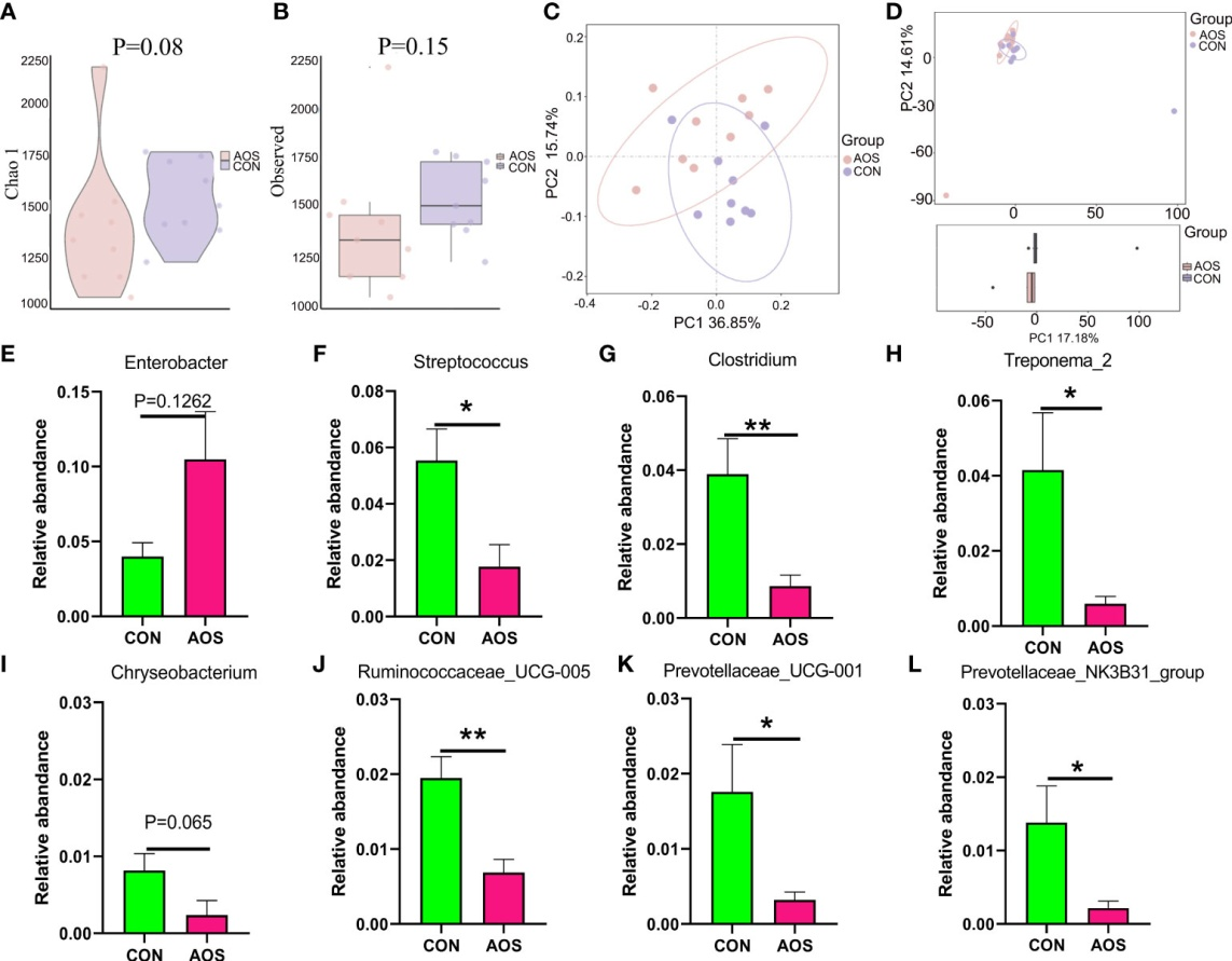
4、AOS改变公猪粪便微生物组成
为了研究AOS对公猪肠道菌群的影响,我们对粪便进行了16S测序。基于主成分分析,AOS和CON组之间的微生物(β-多样性)存在差异(图4C、D)。α多样性分析,Chao1(图4A;p=0.08)和组内菌群多样性(图4B;p=0.15)存在变化趋势,但差异不显著。AOS在属水平上增加了有益微生物群的丰度,如肠杆菌(图4E;p=0.1262)。同时,AOS降低了有害微生物群的丰富度,如链球菌(图4F;p<0.05)、梭菌(图4G;p<0.01)、Treponema_2(图4H;p<0.05)、Chrysobacterium(图4I;p=0.065)、瘤胃球菌_UCG-005(图4J;p<0.01),Previotellaceae_UCG-001(图4K;p<0.05)和Previotellacere_NK3B31_group(图4L;p<0.05)。

图 4 AOS 改变了老龄公猪粪便中的微生物组成。(A)具有 Chao 1 水平的 α-多样性。(B) α-多样性与观察到的水平。(C) β-多样性与 PCoA 水平的关系。(D) β-多样性与 PCA 水平。粪便中个体微生物群在属水平上的相对数量(E-L)。数据表示为平均值±SEM。y轴表示相对量。x轴代表治疗(n = 9/组)。
5、AOS提高公猪粪便中短链脂肪酸含量
为了分析肠道微生物的代谢物,我们测量了公猪粪便中的短链脂肪酸。喂食AOS后,一些短链脂肪酸显著增加,如乙酸(图5A;p<0.05)和丁酸(图5C;p<0.05)。丙酸有增加的趋势(图5B;p=0.075)。另一些短链脂肪酸也增加,但差异不显著,如异丁酸(图5D;p=0.7133),戊酸(图5E;p=0.4014)和异戊酸(见图5F;p=0.2006)。微生物和短链脂肪酸之间存在良好相关性(图5G)。肠杆菌与乙酸和丙酸分别呈显著正相关。瘤胃球菌UCG-005与丙酸呈显著负相关,同时,梭菌与丁酸呈显著负相关。

图5 AOS提高了老化公猪粪便中短链脂肪酸的含量。(A)粪便中的乙酸水平。(B)粪便中的丙酸水平。(C)粪便中的丁酸水平。(D)粪便中的异丁酸水平。(E)粪便中的戊酸水平。(F)粪便中的异戊酸水平。(G)肠道微生物与 SCFA 之间的相关性。数据表示为平均值±SEM。y轴表示相对量。x轴代表治疗(n = 9/组)。
6、粪便微生物、精子代谢产物和精子参数之间的Spearman相关性
Spearman相关性分析(图6)表明,粪便菌群、精子代谢产物和精液参数具有良好的相关性。就精液质量而言,AOS组降低的代谢物邻苯二甲酸二丁酯与精子浓度呈显著负相关。瘤胃球菌UCG-005与精子有效率呈正相关,与精子体积呈负相关。Prevotellacea_CG-001与精子有效率呈正相关,与精子异常率呈负相关。

图 6粪便微生物、精子代谢物和精子参数之间的相关性。红色代表精子参数,绿色代表精子代谢物,蓝色代表肠道微生物。蓝色循环代表正相关,红色循环代表负相关。圆圈的大小代表相关性的强度(圆圈越大=相关性越强)。
结论
数据表明:AOS 通过改善肠道微生物群和精子代谢组来提高老年公猪的精液质量。AOS可作为饲料添加剂,解决规模化公猪栏淘汰率高的问题。
文章源自《Alginate oligosaccharide extends the service lifespan by improving the sperm metabolome and gut microbiota in an aging Duroc boars model》
声明:上述转载或引用文章的内容,仅用于学习和研究为目的,如有不符,立即纠正。