近日,牧医所家畜营养与调控科技创新团队揭示了褐藻寡糖通过调控菌群-睾丸轴改善肥胖雄性生育力的机制。相关研究成果发表在国际知名期刊《微生物谱(Microbiology Spectrum)》(IF =7.17)上。
高脂饮食(HFD)诱导的肥胖与雄性动物生育能力和精液质量下降有关。在世界范围内,与肥胖相关的男性不育是一个日益严重的问题,攻克这一难题对缓解不育问题至关重要。
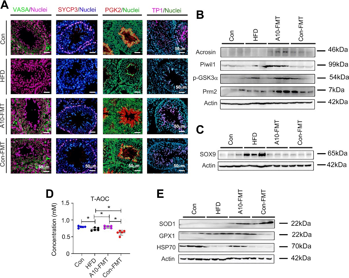
研究发现褐藻寡糖处理受益的肠道菌群移植(A10-FMT),有益于血液和睾丸代谢组,改善了由HFD引起的精液质量和雄性生育能力降低等情况。一方面,A10-FMT通过增加肠道类杆菌数量和减少粘液菌群,改善了被HFD干扰的肠道微生物群。另一方面,A10-FMT改善的肠道菌群通过胆汁酸-视黄酸途径调节肝脏脂质代谢,恢复肝功能,优化血液代谢组。并且A10-FMT使睾丸有益代谢物增加,从而改善了HFD损伤的睾丸微环境,促进精子发生,提高精液质量和生育能力。该研究揭示了利用褐藻寡糖调控肠道菌群-睾丸轴改善肥胖雄性生育力的机制,为治疗肥胖和代谢问题造成的雄性不育提供了重要参考。

图 A10-FMT可改善精子发生过程和抗氧化能力
牧医所博士研究生郝亚男为论文第一作者,赵勇研究员和张宏福研究员为通讯作者。该研究得到了国家自然科学基金资助。
源自中国农业科学院北京畜牧兽医研究所官网
原文链接:https://doi.org/10.1128/spectrum.00028-22
该实验所用褐藻寡糖源自我司青岛博智汇力生物科技有限公司。